3D Design
Experience Design
Illustration
Painting
Cutouts
About
3D Design
Experience Design
Illustration
Painting
Cutouts
About
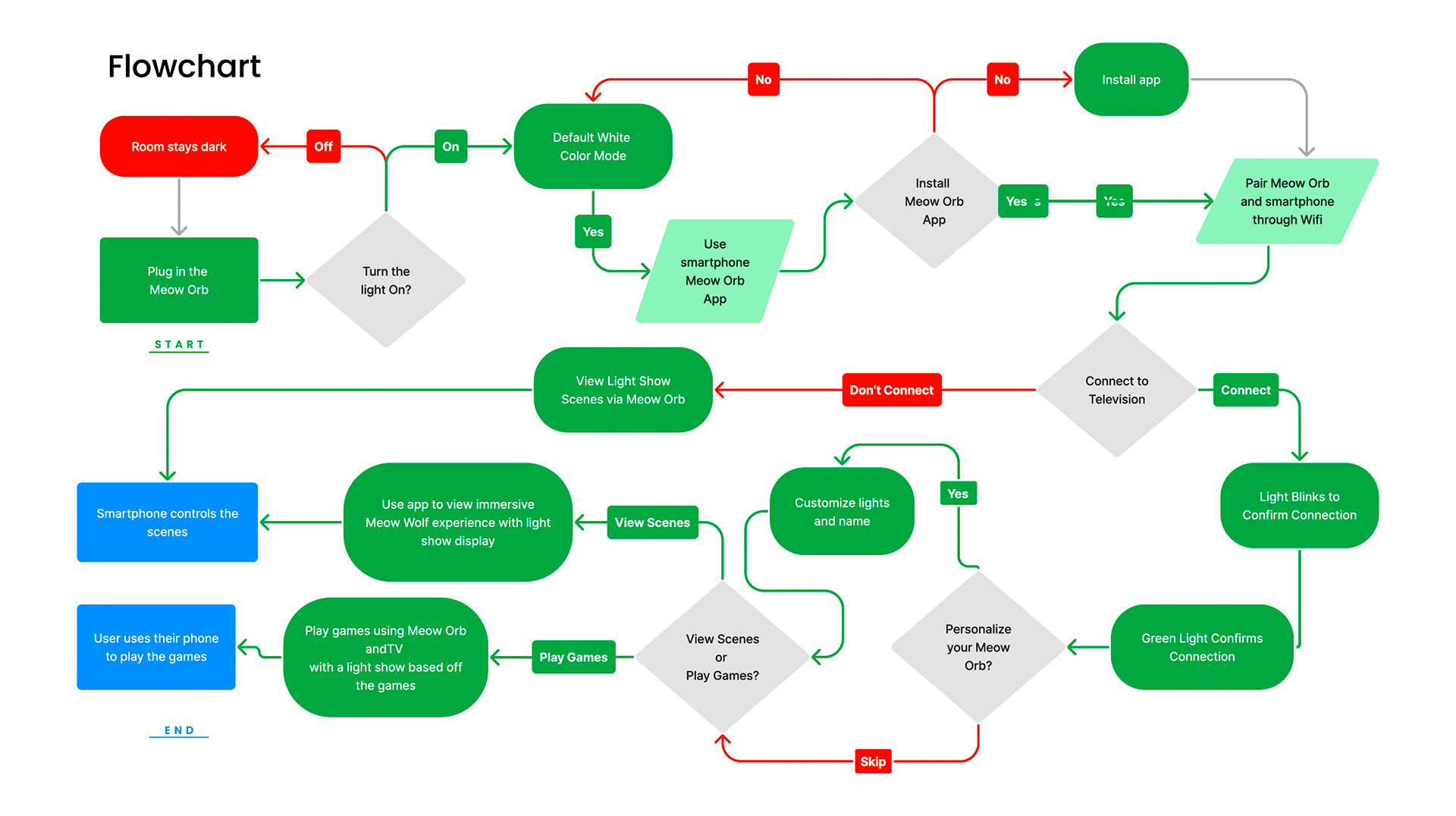
Macher + Meow Wolf
MeowOrb, Physical Product, IOT
Mobile App, Digital Product
You may also like
CicLAvia
2023
LACF Case Study_IxD 310
2022
↑
Back to Top